Skip to content
LPKA Bandung
Bersih Inovatif Sinergi Agamis
Menu
Halaman Utama
Berita
Informasi
Profil dan Sejarah
Visi dan Misi
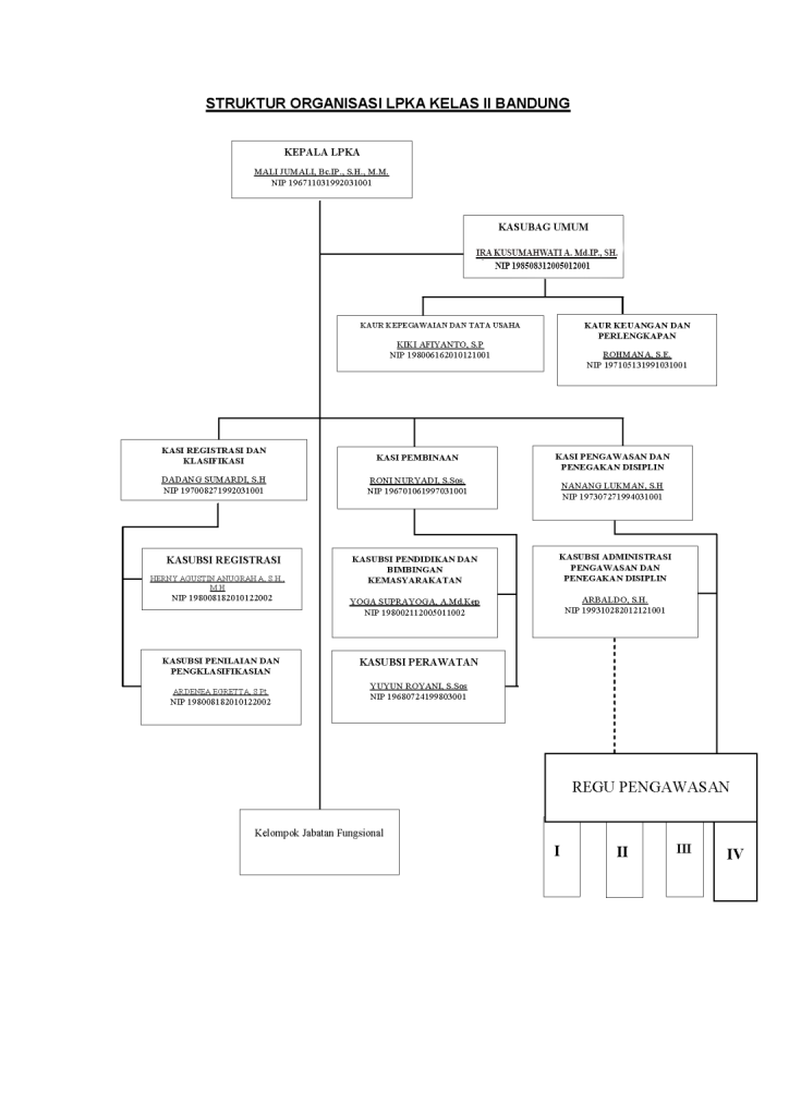
Struktur Organisasi
Moto dan Slogan
Laporan Akuntabilitas Kinerja
Jadwal Kegiatan Anbin
Remisi
PB / CB
Penerimaan Anak
Register
Register Pegawai
Register Orangtua
Login
Bantuan
Struktur Organisasi LPKA
Beranda
Account
Pesan
Search